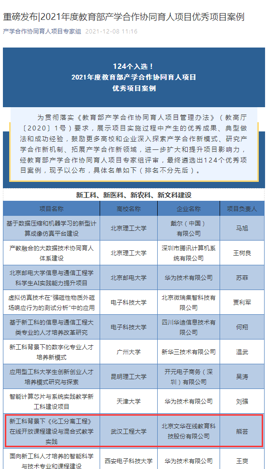
(通讯员:李哲伦)12月8日至9日,由教育部产学合作协同育人项目专家组主办的“2021年度教育部产学合作协同育人项目优秀项目案例评选”活动落下帷幕,遴选出124个优秀项目案例。mk网页版登录入口mk网页版登录入口熊芸博士主持完成的2018年第二批教育部产学合作协同育人项目“新工科背景下《化工分离工程》在线开放课程建设与混合式教学实践”获评2021年度教育部产学合作协同育人项目“新工科、新医科、新农科、新文科建设类”优秀项目案例。


教育部产学合作协同育人项目是教育部贯彻落实《国务院办公厅关于深化产教融合的若干意见》《教育部工业和信息化部中国工程院关于加快建设发展新工科 实施卓越工程师教育培养计划2.0的意见》等文件精神,为探索校企合作新模式和创新创业教学改革新方式,联合国内外知名企业推出的新型人才培养项目,旨在深化产教融合、产学合作、协同育人,汇聚企业资源,以企业立项、企业资助等形式支持高校开展课程体系建设、教学内容改革、师资培训、实践条件建设等,支持大学生开展与企业合作的创新创业训练项目等,有助于发挥企业先进的技术、研发和产品优势,以产业发展的最新需求推动高校人才培养模式改革。
近年来,我校积极探索产学合作协同育人创新发展的模式和路径,通过“政府搭台、企业支持、高校对接、共建共享”途径与企业展开全方位合作,实现了学校人才培养与产业发展的合作共赢,有力促进了教育链、人才链与产业链、创新链的有机衔接。据悉,我校管理学院朱湘晖副教授主持完成的“基于校企合作的跨境电子商务实验室建设项目”获评“实践条件和实践基地建设类”优秀项目案例,我校共有2项项目入选2021年度教育部产学合作协同育人项目优秀项目案例。
(链接:重磅发布|2021年度教育部产学合作协同育人项目优秀项目案例)
(审稿人:王雪梅)